疫情发生以来,为切实做好疫情防控工作,保障全体师生身体健康和生命安全,确保学院正常的教育教学秩序,根据学校党委关于疫情防控工作会议精神,物信学院在第一时间制定了《日本无码
新型冠状病毒疫情防控工作方案》,成立学院防控工作领导小组,由学院党政领导担任组长,各系主任,办公室,辅导员等担任成员。在学院防控领导小组统一指挥和部署下,积极开展疫情防控和线上教学工作。
一、做好全院师生健康筛查和动态追踪,实时掌握师生动态,做实做细人员管理
疫情就是命令,防控就是责任。新型冠状病毒肺炎疫情之下,物信学院齐心协力,守责尽责,时时关注疫情状况,学院办公室和团委精准掌握每位师生的实时动态。一声声温馨的问候、一份份细致的报表......用实际行动全力落实各项防控措施,为打赢疫情防控阻击战默默地贡献着自己的力量。老师、同学们的健康安全,就是学院最大心愿,也是一切工作的重中之重。



二、加强宣传教育引导,积极传播正能量
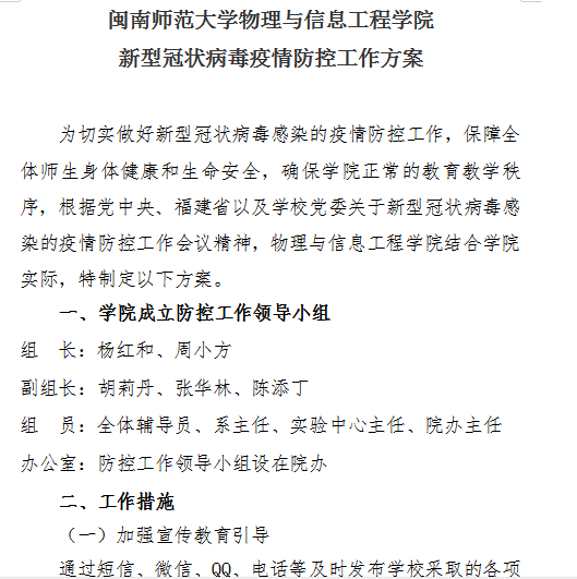
学院通过短信、微信、QQ、电话等及时发布学校采取的各项措施及相关疫情防控指示和关键信息,提醒师生员工务必要做好卫生防护,勤洗手,注意保持室内环境卫生和空气流通,减少不必要的聚会、串门等外出活动,不组织或参加聚集性活动,引导师生不提前返校;鼓励师生加强锻炼,增强体质;引导学生和家长居家或外出时做好防控工作,尽量减少到通风不畅和人流密集场所活动,如有不适,及时就诊;引导师生充分认识疫情严峻性和复杂性,不信谣不造谣不传谣,众志成城、共渡难关。



三、疫情防控期间,贯彻落实“停课不停学”相关文件要求,积极制定线上教学工作方案
疫情防控期间,学院要求教师认真学习“停课不停学”有关文件内容,领会文件精神,提前学习掌握至少一种(学习通、中国大学MOOC、智慧树等)学习平台的建课、授课方法,提前跟学生做好沟通联系,做好上课准备。任课老师按教学大纲要求制定适合线上授课的详细教学方案,按照教学课表采用线上教学或直播教学等多种教学模式以保障正常教学秩序。学院通过不同渠道开展在线教学督导,保证线上授课教学质量。




四、倡导广大师生党员积极开展志愿服务活动,身体力行助力所在社区做好疫情防控工作
疫情防控狙击战是一场没有硝烟的战争,是事关大局全方位的工作,需要全体人民团结一致,同心抗疫。疫情发生后,学院师生党员响应国家的号召,在当地党委政府领导下,积极配合遵守各项防控措施,积极动员师生党员身体力行助力社区做好防控工作。师生党员践行哪里有困难,哪里就有党员的诺言,发挥党员先锋模范作用,有的深入社区、村庄一线,协助工作人员把好防控卡口,对过往人员监测体温、登记身份信息。有的协助社区、村庄做好入户排查,积极宣传防控政策。有的踊跃捐献款物,为防控尽点绵薄之力。




五、积极做好线上就业工作和师生心理辅导,积极打造线上学业辅导平台
学院积极做好毕业生线上就业工作推荐,积极发布线上就业信息,引导毕业班学生做好线上就业对接,咨询工作,积极为学生创造更多的就业机会。开展师生心理疏导工作,通过互联网信息平台,及时推送疫情防控心理辅导指南,建立心理辅导服务工作机制,及时接受师生心理咨询疏导。针对“停课不停学”积极打造线上学业辅导平台,动员学院教师和学生志愿者,利用课余时间对一些有需要的学生进行线上学习辅导,提高学生学习效果。


六、进一步落细落实新学期教学工作和疫情防控工作
2月17日,学院党政领导又专门召开视频工作会议,会议要求,学院领导班子要切实提高政治站位和思想认识,增强大局意识和全局观念,积极落实各项防控文件要求。在疫情防控关键时期,对学院疫情防控和线上教学工作进行再动员再部署再落实,做到守土有责、守土尽责。
会议全面分析研判目前全院师生所在地区、健康状况等信息,要求对重点疫区师生做好随时沟通和健康监测,做到“人盯人”,确保所有师生零感染;会议深入检视当前的线上教学工作开展情况,针对超星学习通专业课程学习资源不足、使用过程容易卡顿等问题,一方面建议教务处积极申请中国大学MOOC平台相关权限,另一方面鼓励教师采用多平台、多方式开展线上教学,确保教学质量;会议还对学院的科研工作做了部署,要求对国家、省、市的基金项目申报做到早谋划、早督促,早落实。
今后,学院将紧跟上级各项防控措施,积极做好落实部署,认真做好师生返校前各项准备工作,全体师生众志成城,同心战疫,坚决打好这场全民疫情防控的狙击战。

文字:郑海山